应用参考
TP1000与PT4223的比较
来源:南京拓微 作者:周乃民 发布时间:2011-03-18 22:25 浏览量:2123
TP1000与PT4223都是AC/DC电源控制器,TP1000为我公司(南京拓品微电子)的产品,PT4223是华润矽威的产品,下面将对两者进行比较。
首先是我公司的TP1000,图1为TP1000典型应用电路部分电路。

图1 TP1000典型应用部分电路
图1中可以看到我公司芯片TP1000驱动的开关管是NPN三极管13003,芯片有5个引脚,VCC端接一个启动电阻,以及一个电容;OB端直接接三极管的基极;FB为辅助绕组电压采样端,由两个电阻分压后采样,可以通过调整电阻的阻值来调整输出电压的大小;CS为初级线圈电流采样端,下面有一电阻,目的是为了限制初级线圈峰值电流的大小,从而控制输出功率;还有个接地端。
芯片内置各端口故障保护,有电压采样FB端口的悬空、短路及固定电平故障保护、限流采样CS端口的悬空、短路及固定电平故障保护、内置过压保护、欠压保护及过温保护、输出短路保护。总的来看成本较低。
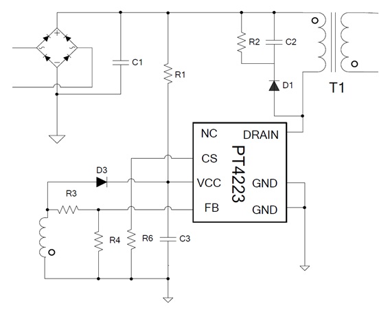
图2为PT4223典型应用电路部分电路。

图2 PT4223典型应用部分电路
(1)PT4223内部集成NMOS功率开关管,外围简单,但是内部集成高压NMOS管,成本高。整机系统成本比TP1000贵。
(2)PT4223芯片VCC_off电压为9V,当应用在单颗白光LED驱动中,影响恒流最低关断保护电压值。如图3所示,电压点Vo_min。而TP1000芯片VCC_off电压为4.5V,故TP1000恒流最低关断保护电压值低。

图 3 CV/CC特性曲线
其他一些外围电路实现的原理与TP1000类似。
最新评价recent comments
>>更多评论快速评论quick reviews