应用参考
TP1000与同类产品的比较
来源:南京拓微 作者:周乃明 发布时间:2013-06-24 19:55 浏览量:2486
随着AC/DC电源控制器的迅速发展,市场上已出现了大量相关产品,我们公司也在今年推出了高精度恒压/恒流原边反馈控制器—TP1000系列,下面来比较一下我们的TP1000与同类的产品。
下表为一些公司生产的AC/DC,进行了一些简单的对比。
表1
| 公司 |
型号 |
外挂开关管 | 电路简单程度 | 封装 | BOM成本 |
| TP | TP1000 | 三极管 | 一般 | SOT-23-5L | 低 |
| PI | LNK605DG | (集成MOS) | 简单 | DIP-8C | 高 |
|
IWATT |
IW1696 | 三极管 | 一般 | SOT-23-5 | 高 |
|
BCD |
AP3708 | 三极管 | 复杂 | SOIC-8 | 一般 |
|
Active Semi |
ACT35 | 三极管 | 复杂 |
SOT-23-5 TO-94 |
一般 |
| Active Semi | ACT361 | 三极管 | 复杂 | SOT-23-6 | 一般 |
| IWATT | IW1692 | MOS管 | 一般 | SOT-23-5 | 高 |
由于AC/DC电源控制器中有个开关管,目前主要有两种开关管—MOS管与三极管。由于MOS管的价钱比较贵,而且在10W以下的小功率器件用三极管作为开关管足以满足要求。我们的TP1000是驱动三极管,成本便宜。下面主要列举了一些外挂三极管的芯片,有TP1000、ACT361、OB2520、ACT35、AP3708等。
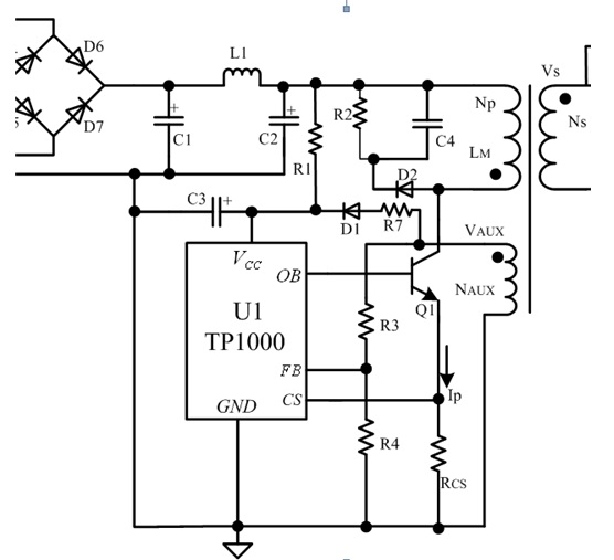
首先就是我们的TP1000,下图为TP1000典型应用电路周边电路。

图1 TP1000典型应用电路
图中可以看到我公司芯片TP1000驱动的开关管是NPN三极管,芯片有5个引脚,VCC端接一个启动电阻,以及一个电容;OB端直接接三极管的基极;FB为辅助绕组电压采样端,由两个电阻分压后采样,可以通过调整电阻的阻值来调整输出电压的大小;CS为初级线圈电流采样端,下面有一电阻,目的是为了限制初级线圈峰值电流的大小,从而控制输出功率;还有个接地端。另外芯片内置各端口故障保护,有电压采样FB端口的悬空、短路及固定电平故障保护、限流采样CS端口的悬空、短路及固定电平故障保护、内置过压保护、欠压保护及过温保护、输出短路保护。总的来看成本较低。
(1)TP1000与ACT361的比较

图2 ACT361典型应用电路
由上图可以看出,其外围电路复杂,成本一般。芯片有6个引脚,比我们的TP1000多了个SW脚,接三极管的发射极,主要是控制开关管的,由芯片内部的MOS管决定的,所以相对于我们的芯片面积会大些。输出过压电压保护、输出短路保护、线压保护、过温度保护。故,芯片成本会比我公司TP1000贵。
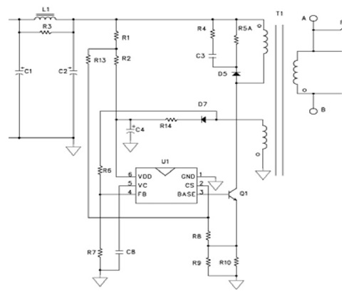
(2)TP1000与ACT35的比较

图3 ACT35典型应用电路
ACT35有点主要是只有4个引脚,但是其外围电路相对复杂,多了个为三极管提供基极电流的电路,且芯片内部也有MOS管来控制开关,增大了芯片面积,成本贵司。芯片内部集成限流电阻,故输出恒流大小不能调节,并且由于集成限流电阻温度特性差,恒流的温度特性可能不太理想。芯片有输出过压保护、短路保护、线压保护、过温度保护。
(3)TP1000与OB2520的比较

图4 OB2520典型应用电路
OB2520与TP1000相比原理相似,但多了个VC线缆补偿脚,我公司芯片TP1000的线缆补偿芯片内部集成,不同的型号芯片补偿电压的大小不同。并且当芯片应用去恒流驱动LED电路中,图中R8、R13为恒流补偿电路,保证高低交流电压时,输出电流的一致性。而我公司芯片TP1000已经将恒流补偿电路集成在芯片里面,从而减小了外围成本。
其他一些外围电路基本和TP1000相同。VDD过压保护、内置反馈环路开环保护、短路保护。电路成本一般。
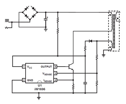
(4)TP1000与IW1696的比较

图5 IW1696典型应用电路
IW1696电路复杂度一般,与TP1000外围电路类似,两者芯片内部控制方案不同,实现的功能相同,但其芯片价格较高。内置短路保护、输出过压保护、电流检测电阻短路保护。
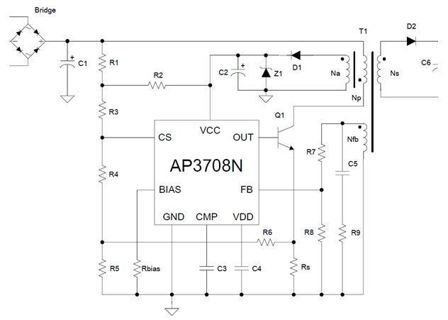
(5)TP1000与BCD的AP3708的比较

图6 AP3708典型应用电路
由图我们可以看出,其外围器件相对较多,电路复杂,而且有8个芯片引脚,线缆补偿有外部提供,通过BIAS引脚给芯片提供偏置电流,R4、R6是为了抵消恒流输出大小随输入交流电压高低变化的影响,我公司TP1000已经集成在芯片内部,减小了系统外围成本。内部有过压保护、短路保护等。其他与TP1000类似。
最新评价recent comments
>>更多评论快速评论quick reviews